位置:首页 > 行业资讯
液压站说明
PYZW-IA型盘式制动专用液压系统技术原理说明书
PYZW-IA液压站是为盘式液压制动器配套的液压工作站
一、系统原理

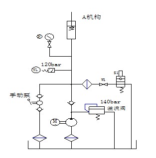
二、工作原理
1、 电动控制
开闸及保压:使电磁阀S1得电保压,启动电机M(电机后盖内风叶为逆时针向方转动),A机构执行开闸动作。当闸完全打开后,系统压力升高,系统压力达到压力继电器YL设定的动作压力时,压力继 电器YL发出信号,电机停止运转,系统处于保压工作状态。
闭闸:系统失电,使电磁阀S1断电泄压,在油缸内弹簧的作用下,执行关闸动作。
加热系统:设置温度后,220V8A送电进行自动加热,设有加热指示灯和保温指示灯,当保温指示灯常亮时加热己到设置温度。当环境温度不须加热时必须关闭液压站电控内单相空气开关。
2、 手动控制
开闸:拔动手动泵手柄往复多次排气后,旋紧手动截止阀W1的手动旋钮,拔动手动泵手柄打压,A机构即可执行开闸动作。
闭闸:彻底松开手动截止阀W1的手动旋钮,在油缸内、油管内弹簧的作用力下,执行关闸动作(正常使用必须松开手动旋钮) 。
三、系统参数
液压系统技术参数
名称一 | 名称二 | 名称三 | 技术参数 | 备 注 |
电控部分 | 电机 | 电机功率 | 2.2Kw 4极 | |
电机电压 | 380V 50Hz | |||
电源控制电压 | 220V AC | |||
电磁阀控制电压 | 24V DC | |||
液压系统参数 | 系统压力 | 压力 | 150 bar | |
额定工作压力 | 120 bar | |||
系统流量 | 6 L/min | |||
系统清洁度 | 25 μm | |||
液压泵 | 压力 | 250 bar | ||
排量 | 4.2ml/rev | |||
手动泵 | 排量 | 12mL/次 | ||
液压站参数 | 外形几何参数 | 500*330*700 | ||
油箱容积 | 30L | |||
油箱颜色 | 电脑灰 |
四、系统调整
1)去掉溢流阀盖帽完全松开溢流阀4的调节螺钉,同时拧紧压力继电器YL的调节螺钉,并彻底旋开手动截止阀W1的手动旋钮,启动M,A机构执行开闸动作,此时拧开二只锁紧螺母缓慢的调节溢流阀4 的调节螺钉顺拧压力大,当闸完全打开后,观察压力表N 的指示值,继续调节溢流阀4的调节螺钉,当系统压力达到所需要压力值的1.2倍(14~15KPa),停止调节溢流阀4的调节螺钉,旋松压力继电 器YL的调节螺钉,使其动作发出信号电机停止运转,继续旋松压力继电器YL的调节螺钉1/4圈,观察压力表N的指示值,当达到所需要的压力值时电机启动运转,如高于所需压力值电机启动则旋松压力继 电器YL的调节螺钉,反之则旋紧压力继电器YL的调节螺钉,直至调节到所需压力值时电机启动运转。
2)切断电源后,再启动电机M,A机构执行开闸动作,当闸完全打开后,系统压力升高,观察压力表N的指示值不高于所需压力值的1.2倍。如压力继电器不能在所需的压力值发出信号,应调节压力继 电器YL的调节螺钉,使其正确的发出信号。
3)重复(2)三次,如果压力继电器能正确的发出信号,则完成系统调整,锁紧溢流阀的调节螺钉。否则,继续重复过程2,直至压力继电器能正确的发出信号。
4)测试系统压力保压功能,应保持压力不变,不退压。
5) 测试系统减压补压功能,当系统在减压的情况下应在减压到2Mpa压力继电器自动动作启动M补压到所需压力值自动关闭M。
PYZW-IA型盘式制动专用液压站系统的检修几维护
1、 油箱加油时,加油量约35升,到到油箱液位计满位,定期检测油箱液位计,油箱液位应该不低于液位计的80%。
2、 定期检测回油滤芯,清洗或者更换滤芯,正常使用时,使用40天更换一次油,之后每三个月更换一次油。
3、 每年更换一次吸油过滤器、滤芯。
4、 液压油如发生变质时应及时更换,加油时应使用加油过滤小车,以保证所加入油箱的油是清洁的。加油过滤小车的过滤器的滤芯应不大于20μm
PYZW-IA型盘式制动专用液压站外形图
需查看详细资料,请下载产品样本或直接打电话索取,谢谢!